Упр.7.39 ГДЗ Мордкович 9 класс (Алгебра)

Решение #1

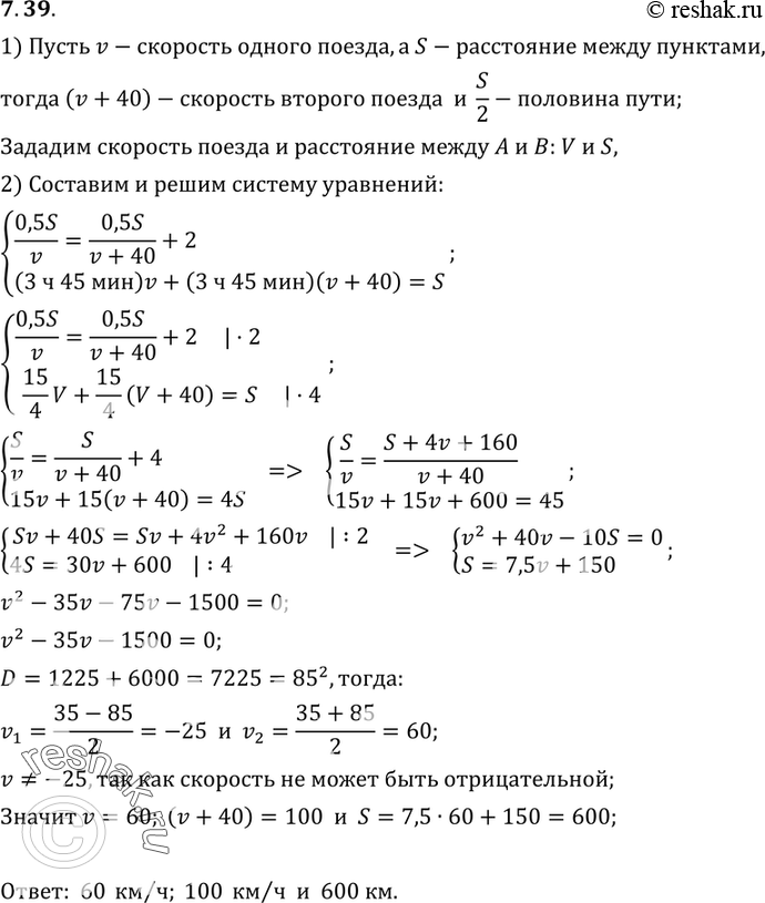
Изображение 7.39. Два поезда отправляются из пунктов А и В навстречу друг другу. Если поезд из А выйдет на 2 ч раньше, чем поезд из Ву то встреча произойдет на середине пути. Если...

Решение #2

Изображение 7.39. Два поезда отправляются из пунктов А и В навстречу друг другу. Если поезд из А выйдет на 2 ч раньше, чем поезд из Ву то встреча произойдет на середине пути. Если...
Дополнительное изображение
Загрузка...

Рассмотрим вариант решения задания из учебника Мордкович 9 класс, Мнемозина:
7.39. Два поезда отправляются из пунктов А и В навстречу друг другу. Если поезд из А выйдет на 2 ч раньше, чем поезд из Ву то встреча произойдет на середине пути. Если поезда выйдут одновременно, то они встретятся через 3 ч 45 мин. Найдите скорости поездов и расстояние между А и В, если известно, что скорость одного поезда на 40 км/ч больше скорости другого.
*Цитирирование задания со ссылкой на учебник производится исключительно в учебных целях для лучшего понимания разбора решения задания.
*размещая тексты в комментариях ниже, вы автоматически соглашаетесь с пользовательским соглашением