Упр.7.32 ГДЗ Мордкович 9 класс (Алгебра)

Решение #1

Изображение 7.32.	Если двузначное число разделить на сумму его цифр, то в частном получится 7 и в остатке 6. Если это же двузначное число разделить на произведение его цифр, то в...

Решение #2

Изображение 7.32.	Если двузначное число разделить на сумму его цифр, то в частном получится 7 и в остатке 6. Если это же двузначное число разделить на произведение его цифр, то в...
Загрузка...

Рассмотрим вариант решения задания из учебника Мордкович 9 класс, Мнемозина:
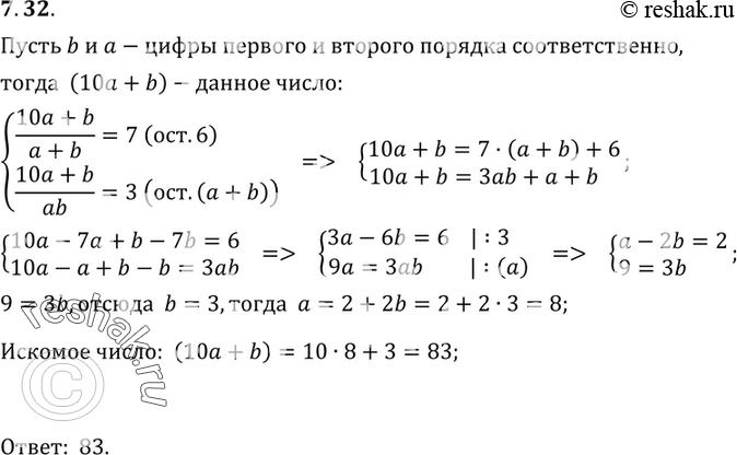
7.32. Если двузначное число разделить на сумму его цифр, то в частном получится 7 и в остатке 6. Если это же двузначное число разделить на произведение его цифр, то в частном получится 3, а в остатке число, равное сумме цифр исходного числа. Найдите исходное число.
*Цитирирование задания со ссылкой на учебник производится исключительно в учебных целях для лучшего понимания разбора решения задания.
*размещая тексты в комментариях ниже, вы автоматически соглашаетесь с пользовательским соглашением