Упр.13.7 ГДЗ Мордкович 9 класс (Алгебра)
Решение #1
Решение #2

Рассмотрим вариант решения задания из учебника Мордкович 9 класс, Мнемозина:
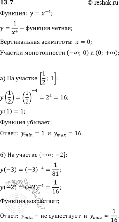
13.7 Найдите наименьшее и наибольшее значения функции y=x^-4:
а) на отрезке [1/2;1];
б) на луче (-бесконечность;-2]
в) на полуинтервале (-3;-1];
г) на луче [3; +бесконечность).
*размещая тексты в комментариях ниже, вы автоматически соглашаетесь с пользовательским соглашением