Упр.322 ГДЗ Макарычев Миндюк 9 класс (Алгебра)
Решение #1

Рассмотрим вариант решения задания из учебника Макарычев, Миндюк, Нешков 9 класс, Просвещение:
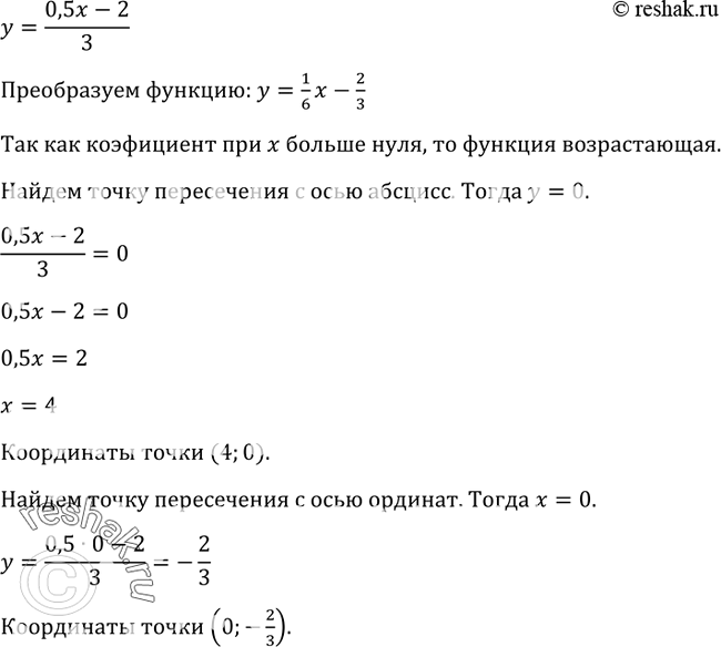
322. Функция задана формулой у =(0,5x-2)/3. Не выполняя построения, найдите координаты точек пересечения её графика с осью х; с осью у. Является ли эта функция возрастающей или убывающей?
*размещая тексты в комментариях ниже, вы автоматически соглашаетесь с пользовательским соглашением