Упр.100 ГДЗ Макарычев Миндюк 9 класс (Алгебра)
Решение #1
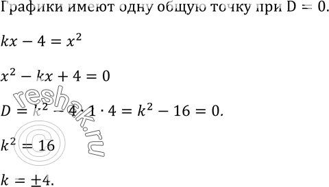
Решение #2
Решение #3

Рассмотрим вариант решения задания из учебника Макарычев, Миндюк, Нешков 9 класс, Просвещение:
100 При каких значениях k прямая у = kx - 4 имеет с параболой у = х2 только одну общую точку?
*размещая тексты в комментариях ниже, вы автоматически соглашаетесь с пользовательским соглашением