Упр.30.3 ГДЗ Мордкович 8 класс (Алгебра)
Решение #1
Решение #2

Рассмотрим вариант решения задания из учебника Мордкович 8 класс, Мнемозина:
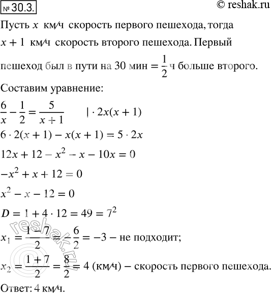
27.2. Первый пешеход прошел 6 км, а второй пешеход 5 км. Скорость первого пешехода на 1 км/ч меньше, чем скорость второго. Найдите скорость первого пешехода, если известно, что он был в пути на 30 мин больше второго.
Похожие решебники
Популярные решебники 8 класс Все решебники
*размещая тексты в комментариях ниже, вы автоматически соглашаетесь с пользовательским соглашением