Упр.723 ГДЗ Лукашик 7-9 класс по физике (Физика)
Решение #1
Решение #2

Рассмотрим вариант решения задания из учебника Лукашик, Иванова 8 класс, Просвещение:
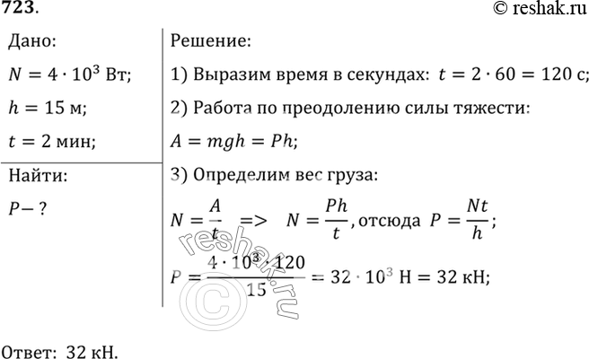
723. Мощность двигателя подъемной машины равна 4 кВт. Какой груз она может поднять на высоту 15 м в течение 2 мин?
*размещая тексты в комментариях ниже, вы автоматически соглашаетесь с пользовательским соглашением