Упр.514 ГДЗ Лукашик 7-9 класс по физике (Физика)
Решение #1

Рассмотрим вариант решения задания из учебника Лукашик, Иванова 7 класс, Просвещение:
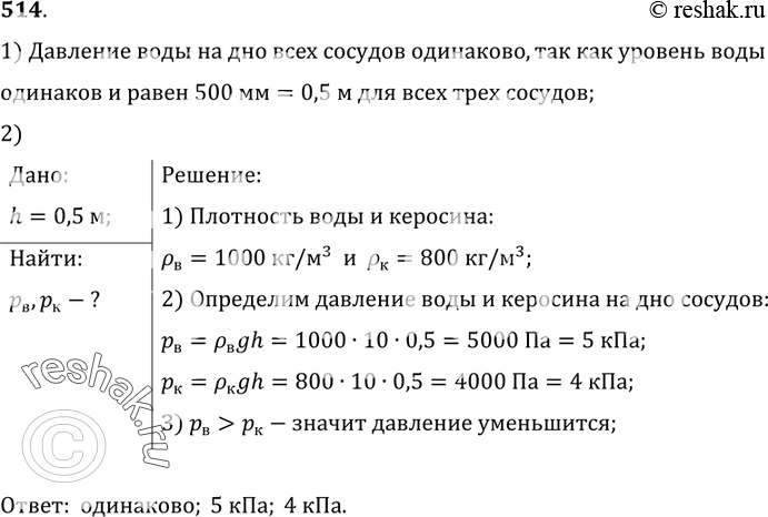
514. Одинаково ли давление воды на дно сосудов (рис. 138)? Чему равно это давление? Изменится ли давление, если воду заменить керосином? Чему оно будет равно в этом случае?
*размещая тексты в комментариях ниже, вы автоматически соглашаетесь с пользовательским соглашением