Упр.1615 ГДЗ Лукашик 7-9 класс по физике (Физика)
Решение #1

Рассмотрим вариант решения задания из учебника Лукашик, Иванова 9 класс, Просвещение:
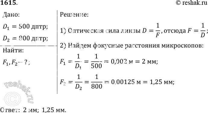
1615. У «сильных» микроскопов оптическая сила объективов равна 500 дптр, а у самых сильных — 800 дптр. Каковы фокусные расстояния у этих микроскопов?
*размещая тексты в комментариях ниже, вы автоматически соглашаетесь с пользовательским соглашением