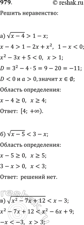
Упр.979 ГДЗ Макарычев Миндюк 9 класс (Углубленный) (Алгебра)
Решение #1

Рассмотрим вариант решения задания из учебника Макарычев, Миндюк, Нешков 9 класс, Просвещение:
979. Решите неравенство:
а) v(x-4)>1-x; в) v(x^2-7x+12)
б) v(x-5)<3-x; г) v(x^2-6x-16)>x-5.
*размещая тексты в комментариях ниже, вы автоматически соглашаетесь с пользовательским соглашением