Упр.935 ГДЗ Колягин Ткачёва 10 класс (Алгебра)
Решение #1
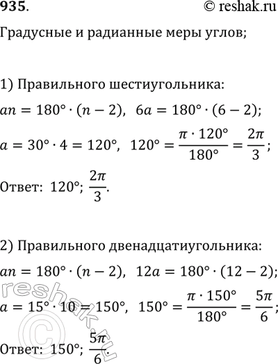
Решение #2

Рассмотрим вариант решения задания из учебника Колягин, Ткачёва, Фёдорова 10 класс, Просвещение:
935. Записать градусные и радианные меры углов: 1) правильного шестиугольника; 2) правильного двенадцатиугольника.
*размещая тексты в комментариях ниже, вы автоматически соглашаетесь с пользовательским соглашением