Упр.924 ГДЗ Никольский Потапов 8 класс (Алгебра)
Решение #1

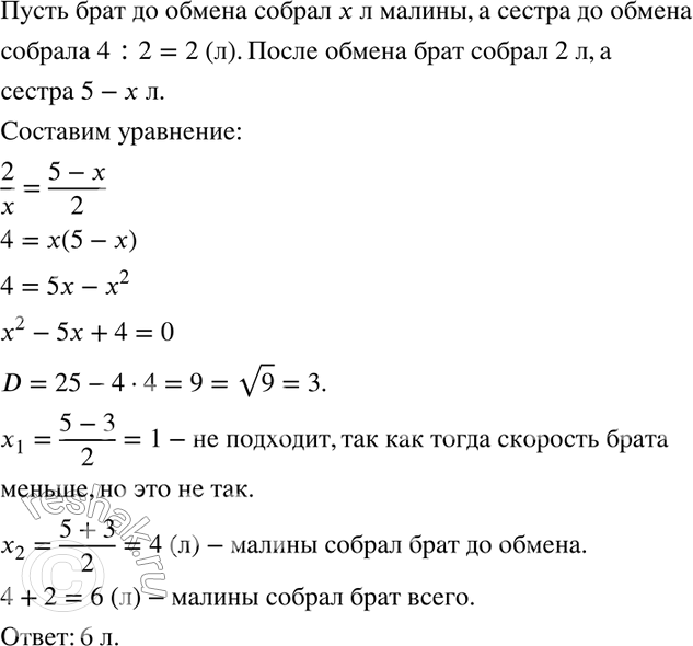
Рассмотрим вариант решения задания из учебника Никольский, Потапов 8 класс, Просвещение:
924 Брат и сестра собирали малину. Корзина брата вмещала 5 л, а корзина сестры 4 л. Брат собирал ягоды быстрее сестры, поэтому, когда она набрала половину своей корзины, они поменялись корзинами и через некоторое время наполнили их одновременно. Сколько литров ягод собрал брат?
*размещая тексты в комментариях ниже, вы автоматически соглашаетесь с пользовательским соглашением