Упр.922 ГДЗ Никольский Потапов 7 класс (Алгебра)

Решение #1

Изображение 922 Докажите, что если при некоторых целых хну выражение х2 + 9ху + у2 делится на 11, то и х2-y2 делится на...

Решение #2

Изображение 922 Докажите, что если при некоторых целых хну выражение х2 + 9ху + у2 делится на 11, то и х2-y2 делится на...
Загрузка...

Рассмотрим вариант решения задания из учебника Никольский, Потапов 7 класс, Просвещение:
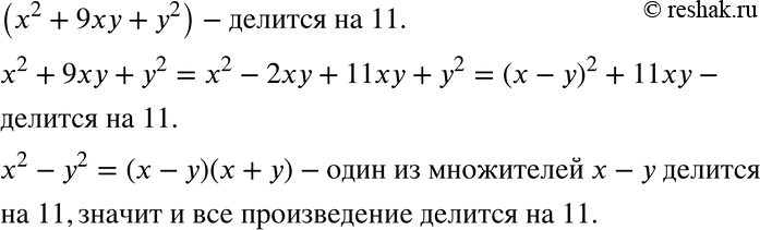
922 Докажите, что если при некоторых целых хну выражение х2 + 9ху + у2 делится на 11, то и х2-y2 делится на 11.
*Цитирирование задания со ссылкой на учебник производится исключительно в учебных целях для лучшего понимания разбора решения задания.
*размещая тексты в комментариях ниже, вы автоматически соглашаетесь с пользовательским соглашением