Упр.902 ГДЗ Дорофеев Суворова 8 класс (Алгебра)
Решение #1

Рассмотрим вариант решения задания из учебника Дорофеев, Суворова, Бунимович 8 класс, Просвещение:
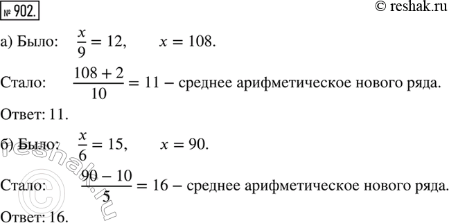
902. а) Среднее арифметическое ряда, состоящего из девяти чисел, равно 12. К нему приписали число 2. Чему равно среднее арифметическое нового ряда
б) Среднее арифметическое ряда, состоящего из шести чисел, равно 15. Из него вычеркнули число 10. Чему равно среднее арифметическое нового ряда
*размещая тексты в комментариях ниже, вы автоматически соглашаетесь с пользовательским соглашением