Упр.841 ГДЗ Макарычев Миндюк 9 класс (Углубленный) (Алгебра)
Решение #1

Рассмотрим вариант решения задания из учебника Макарычев, Миндюк, Нешков 9 класс, Просвещение:
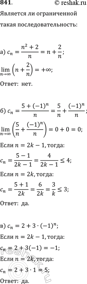
841. Является ли ограниченной последовательность (c_n), если:
а) c_n=(n^2+2)/n; б) c_n=(5+(-1)^n)/n; в) c_n=2+3·(-1)^n?
*размещая тексты в комментариях ниже, вы автоматически соглашаетесь с пользовательским соглашением