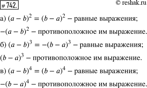
Упр.742 ГДЗ Дорофеев Суворова 7 класс (Алгебра)
Решение #1

Рассмотрим вариант решения задания из учебника Дорофеев, Суворова, Бунимович 10-11 класс, Просвещение:
742 Укажите пары равных выражений, пары противоположных выражений:
а) (а - b)2, (b - а)2, -(а - )2;
б) (а - b)3, (b - а)3, -(b - а)3;
в) (а - b)4, (b - а)4, -(b - а)4.
*размещая тексты в комментариях ниже, вы автоматически соглашаетесь с пользовательским соглашением