Упр.74 ГДЗ Колягин Ткачёва 8 класс (Алгебра)
Решение #1

Рассмотрим вариант решения задания из учебника Колягин, Ткачёва, Фёдорова 8 класс, Просвещение:
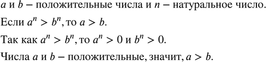
74. Пусть a и b - положительные числа и n - натуральное число. Доказать, что если a^n>b^n, то a>b.
*размещая тексты в комментариях ниже, вы автоматически соглашаетесь с пользовательским соглашением