Упр.668 ГДЗ Никольский Потапов 7 класс (Алгебра)
Решение #1

Рассмотрим вариант решения задания из учебника Никольский, Потапов 7 класс, Просвещение:
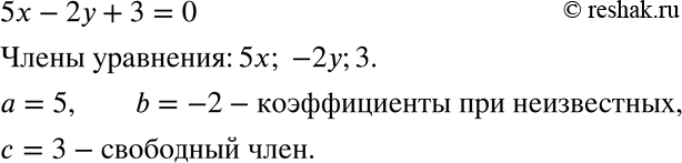
668 Назовите члены уравнения 5х - 2у + 3 = 0, коэффициенты при х и у, свободный член.
*размещая тексты в комментариях ниже, вы автоматически соглашаетесь с пользовательским соглашением