Упр.644 ГДЗ Дорофеев Шарыгин 6 класс (Математика)
Решение #1

Рассмотрим вариант решения задания из учебника Дорофеев, Шарыгин, Суворова 6 класс, Просвещение:
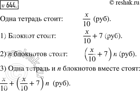
644. За 10 одинаковых тетрадей заплатили х р. Блокнот на 7 р. дороже тетради.
1) Сколько стоит блокнот?
2) Сколько стоят n блокнотов?
3) Сколько стоят одна тетрадь и n блокнотов вместе?
*размещая тексты в комментариях ниже, вы автоматически соглашаетесь с пользовательским соглашением