Упр.635 ГДЗ Никольский Потапов 8 класс (Алгебра)
Решение #1

Рассмотрим вариант решения задания из учебника Никольский, Потапов 8 класс, Просвещение:
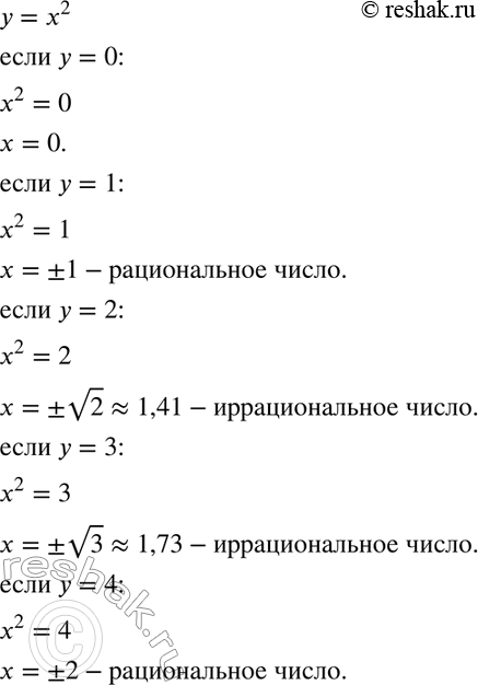
635 Дана функция у = х2. Какими числами — рациональными или иррациональными — являются абсциссы точек графика этой функции, если ординаты этих точек: 0, 1, 2, 3, 4, 5, 6, 7, 8, 9, 10? Найдите приближённые значения иррациональных абсцисс с недостатком с точностью до 0,01.
*размещая тексты в комментариях ниже, вы автоматически соглашаетесь с пользовательским соглашением