Упр.621 ГДЗ Муравин 6 класс (Математика)
Решение #1

Рассмотрим вариант решения задания из учебника Муравин, Муравина 6 класс, Дрофа:
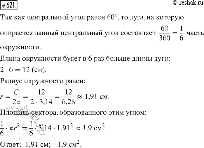
621. Длина дуги окружности, на которую опирается центральный угол в 60^о, равна 2 см. Найдите радиус окружности с точностью до 0,01 см и площадь сектора, образованного этим углом, с точностью до 0,1 см^2.
*размещая тексты в комментариях ниже, вы автоматически соглашаетесь с пользовательским соглашением