Упр.6 ГДЗ Макарычев Миндюк 9 класс (Углубленный) (Алгебра)
Решение #1

Рассмотрим вариант решения задания из учебника Макарычев, Миндюк, Нешков 9 класс, Просвещение:
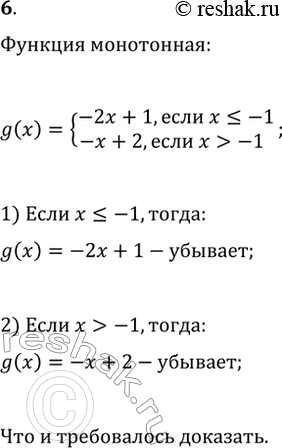
6. Докажите, что функция g(x)={-2x+1, если x?-1; -x+2, если x>-1} является монотонной.
*размещая тексты в комментариях ниже, вы автоматически соглашаетесь с пользовательским соглашением