Упр.585 ГДЗ Муравин 7 класс (Алгебра)
Решение #1

Рассмотрим вариант решения задания из учебника Муравин, Муравина 7 класс, Дрофа:
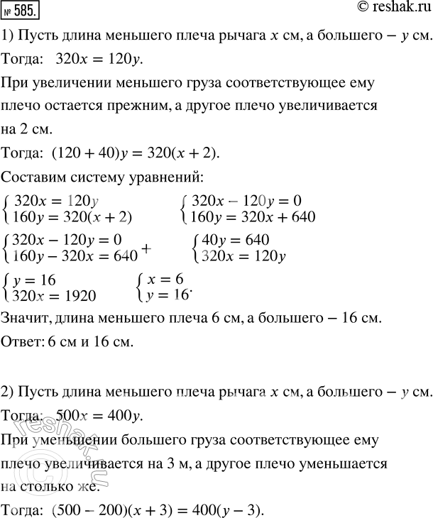
585. 1) Рычаг уравновешен двумя грузами весом 120 Н и 320 Н. Если вес меньшего груза увеличить на 40 Н, то больший груз придётся удалить от точки опоры на 2 см. Найдите длины обоих плеч рычага.
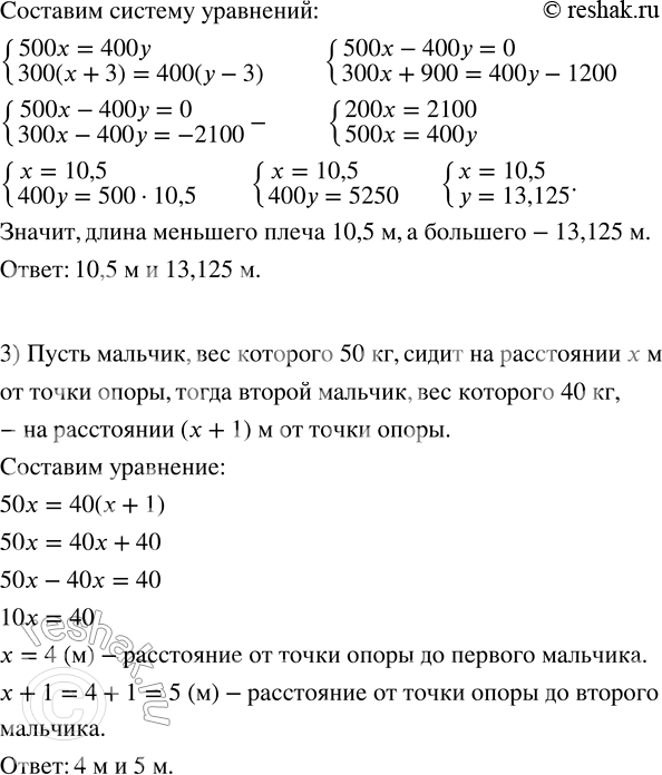
2) Рычаг уравновешен двумя грузами весом 500 Н и 400 Н. Если вес большего груза уменьшить на 200 Н, то для сохранения равновесия точку опоры придётся сдвинуть на 3 м. Найдите длины обоих плеч рычага.
3) Два мальчика качаются на доске, перекинутой через бревно (рис. 66). Один из них для равновесия сел на 1 м ближе к точке опоры, чем другой. Зная, что массы мальчиков соответственно равны 50 кг и 40 кг, определите, на каком расстоянии от точки опоры сидит каждый из них.
*размещая тексты в комментариях ниже, вы автоматически соглашаетесь с пользовательским соглашением