Упр.563 ГДЗ Колягин Ткачёва 8 класс (Алгебра)
Решение #1

Рассмотрим вариант решения задания из учебника Колягин, Ткачёва, Фёдорова 8 класс, Просвещение:
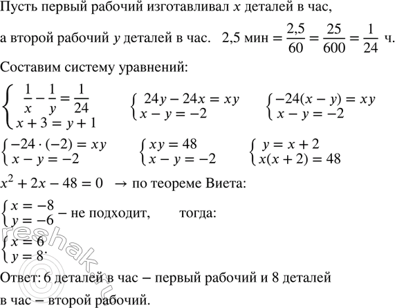
563. На изготовление одной детали первый рабочий затрачивал на 2,5 мин больше, чем второй. После того как первый рабочий начал изготавливать за каждый час на 3 детали больше, а второй - на одну деталь больше, чем раньше, их производительность труда стала одинаковой. Сколько деталей изготавливал каждый рабочий за 1 ч первоначально?
*размещая тексты в комментариях ниже, вы автоматически соглашаетесь с пользовательским соглашением