Упр.539 ГДЗ Никольский Потапов 9 класс (Алгебра)

Решение #1

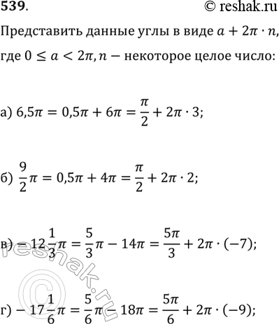
Изображение 539. Запишите в виде а + 2пи • n, где n — некоторое целое число (О...

Решение #2

Изображение 539. Запишите в виде а + 2пи • n, где n — некоторое целое число (О...

Рассмотрим вариант решения задания из учебника Никольский, Потапов 9 класс, Просвещение:
539. Запишите в виде а + 2пи • n, где n — некоторое целое число (О <= а < 2пи), следующие числа:
а) 6,5пи; б) 9/2 пи; в) -12 1/3 пи; г) -17 1/6 пи.
Zoo
*Цитирирование задания со ссылкой на учебник производится исключительно в учебных целях для лучшего понимания разбора решения задания.
*размещая тексты в комментариях ниже, вы автоматически соглашаетесь с пользовательским соглашением