Упр.521 ГДЗ Колягин Ткачёва 10 класс (Алгебра)
Решение #1
Решение #2

Рассмотрим вариант решения задания из учебника Колягин, Ткачёва, Фёдорова 10 класс, Просвещение:
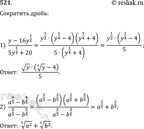
521. Сократить дробь:
*размещая тексты в комментариях ниже, вы автоматически соглашаетесь с пользовательским соглашением