Упр.510 ГДЗ Мерзляк 9 класс (Алгебра)
Решение #1
Решение #2

Рассмотрим вариант решения задания из учебника Мерзляк, Полонская, Якир 9 класс, Вентана-Граф:
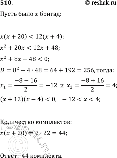
510. Бригады рабочих получили со склада одежду для работы: по 2 комплекта на каждого человека. Каждая бригада получила на 20 комплектов больше, чем было бригад.
Если бы бригад было на 4 больше и каждой бригаде выдавали бы по 12 комплектов, то одежды на всех не хватило бы. Сколько комплектов одежды было на складе?
*размещая тексты в комментариях ниже, вы автоматически соглашаетесь с пользовательским соглашением