Упр.461 ГДЗ Дорофеев Суворова 9 класс (Алгебра)
Решение #1

Рассмотрим вариант решения задания из учебника Дорофеев, Суворова, Бунимович 9 класс, Просвещение:
Решите систему уравнений (461-463).
461.
а) x + y = 4(x - y) и x^2 - y^2 = 16;
б) 2x - 2y = x + y и x^2 - y^2 = 8;
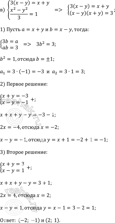
в) 3(x - y) = x + y и (x^2 - y^2)/3 = 1;
г) x^2 - y^2 = 10 и 2(x + y) = 5(x - y).
Указание. а) Введите замену x + y = a; x - y = b.
*размещая тексты в комментариях ниже, вы автоматически соглашаетесь с пользовательским соглашением