Упр.396 ГДЗ Никольский Потапов 8 класс (Алгебра)
Решение #1

Рассмотрим вариант решения задания из учебника Никольский, Потапов 8 класс, Просвещение:
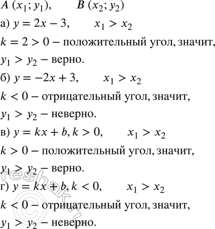
396. Точки А(х1; у1) и В(х2; у2) принадлежат графику функции:
а) у = 2х - 3;
б) у = -2х + 3;
в) у = kx + b, k > 0;
г) у = kx + и, k < 0.
Верно ли, что если x1 > х2, то у1 > у2?
*размещая тексты в комментариях ниже, вы автоматически соглашаетесь с пользовательским соглашением