Упр.368 ГДЗ Колягин Ткачёва 8 класс (Алгебра)
Решение #1

Рассмотрим вариант решения задания из учебника Колягин, Ткачёва, Фёдорова 8 класс, Просвещение:
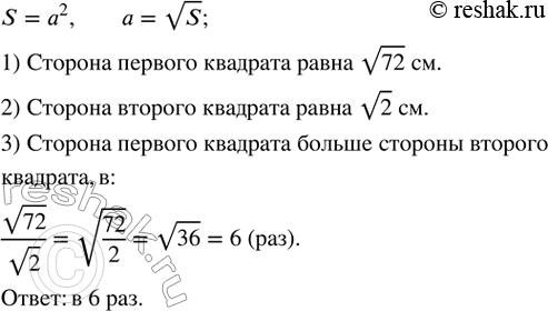
368. Площадь одного квадрата 72 см^2, а площадь другого квадрата 2 см^2. Во сколько раз сторона первого квадрата больше стороны второго квадрата?
*размещая тексты в комментариях ниже, вы автоматически соглашаетесь с пользовательским соглашением