Упр.329 ГДЗ Мерзляк 8 класс (Алгебра)
Решение #1
Решение #2
Решение #3

Рассмотрим вариант решения задания из учебника Мерзляк, Полонская, Якир 8 класс, Вентана-Граф:
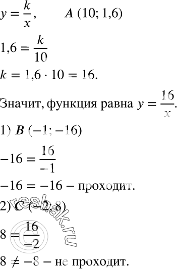
329. График функции у = k/x проходит через точку А (10; 1,6). Проходит ли график этой функции через точку:
1) В (-1; -16);
2) С (-2; 8)?
*размещая тексты в комментариях ниже, вы автоматически соглашаетесь с пользовательским соглашением