Упр.296 ГДЗ Дорофеев Суворова 8 класс (Алгебра)
Решение #1

Рассмотрим вариант решения задания из учебника Дорофеев, Суворова, Бунимович 8 класс, Просвещение:
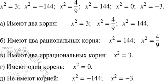
296. Даны уравнения:
x^2=3; x^2=-144; x^2=4/9; x^2=144; x^2=0; x^2=-3.
Выберите из них те, которые:
а) имеют два корня;
б) имеют два рациональных корня;
в) имеют два иррациональных корня;
г) имеют один корень;
д) не имеют корней.
*размещая тексты в комментариях ниже, вы автоматически соглашаетесь с пользовательским соглашением