Упр.294 ГДЗ Ткачёва 6 класс (Математика)
Решение #1

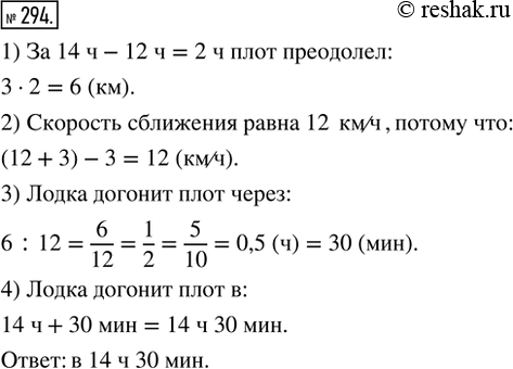
Рассмотрим вариант решения задания из учебника Ткачёва 6 класс, Просвещение:
294. В 12 ч от причала по течению реки отплыл плот. В 14 ч вслед за ним от этого же причала отплыла моторная лодка. В котором часу лодка догонит плот, если её собственная скорость 12 км/ч, а скорость течения реки 3 км/ч?
*размещая тексты в комментариях ниже, вы автоматически соглашаетесь с пользовательским соглашением