Упр.28.18 ГДЗ Мерзляк Поляков 8 класс (Алгебра)
Решение #1

Рассмотрим вариант решения задания из учебника Мерзляк, Поляков 8 класс, Вентана-Граф:
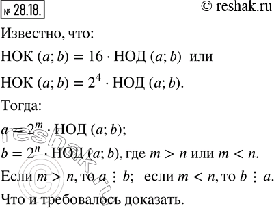
28.18. Наименьшее общее кратное некоторых двух натуральных чисел в 16 раз больше их наибольшего общего делителя. Докажите, что одно из этих чисел кратно другому.
*размещая тексты в комментариях ниже, вы автоматически соглашаетесь с пользовательским соглашением