Упр.203 ГДЗ Колягин Ткачёва 8 класс (Алгебра)
Решение #1

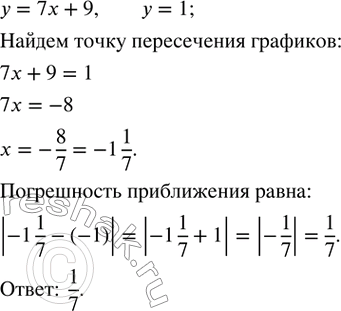
Рассмотрим вариант решения задания из учебника Колягин, Ткачёва, Фёдорова 8 класс, Просвещение:
203. С помощью графиков функций y=7x+9 и y=1 получили, что эти графики пересекаются в точке с абсциссой, равной -1. Чему равна погрешность этого приближения?
*размещая тексты в комментариях ниже, вы автоматически соглашаетесь с пользовательским соглашением