Упр.195 ГДЗ Колягин Ткачёва 8 класс (Алгебра)
Решение #1

Рассмотрим вариант решения задания из учебника Колягин, Ткачёва, Фёдорова 8 класс, Просвещение:
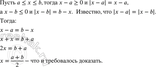
195. Доказать, что если |x-a|=|x-b|,где a
*размещая тексты в комментариях ниже, вы автоматически соглашаетесь с пользовательским соглашением