Упр.193 ГДЗ Колягин Ткачёва 11 класс (Алгебра)
Решение #1
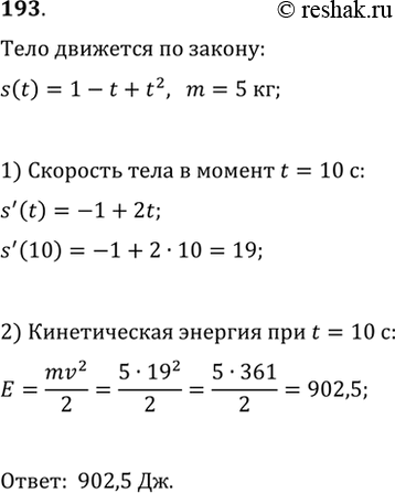
Решение #2

Рассмотрим вариант решения задания из учебника Колягин, Ткачёва, Фёдорова 11 класс, Просвещение:
193. Тело, масса которого m = 5 кг, движется прямолинейно по закону s(t) = 1 - t + t2 (где s выражается в метрах, t — в секундах). Найти кинетическую энергию тела mv2/2 через 10 с после начала движения.
*размещая тексты в комментариях ниже, вы автоматически соглашаетесь с пользовательским соглашением