Упр.169 ГДЗ Мерзляк Полонский 7 класс (Алгебра)
Решение #1
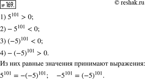
Решение #2

Рассмотрим вариант решения задания из учебника Мерзляк, Полонская, Якир 7 класс, Вентана-Граф:
169. Сравните с нулём значения выражений: 5^101; -5^101; (-5)101; -(-5)101. Есть ли среди них выражения, принимающие равные значения?
*размещая тексты в комментариях ниже, вы автоматически соглашаетесь с пользовательским соглашением