Упр.15.23 ГДЗ Мерзляк Поляков 8 класс (Алгебра)
Решение #1

Рассмотрим вариант решения задания из учебника Мерзляк, Поляков 8 класс, Вентана-Граф:
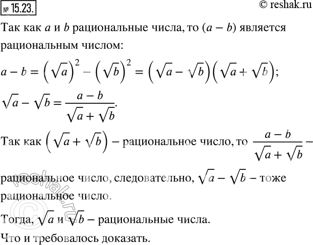
15.23. Числа a, b и va+vb - рациональные. Докажите, что va и vb - рациональные числа.
*размещая тексты в комментариях ниже, вы автоматически соглашаетесь с пользовательским соглашением