Упр.14 ГДЗ Никольский Потапов 8 класс (Алгебра)
Решение #1

Рассмотрим вариант решения задания из учебника Никольский, Потапов 8 класс, Просвещение:
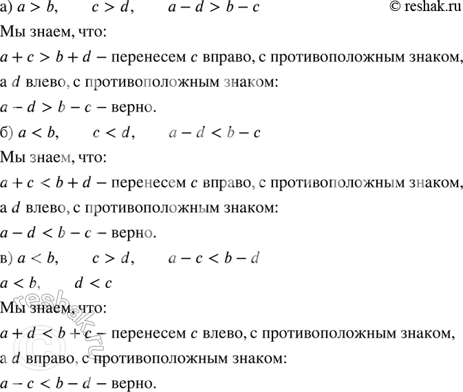
14. Докажите, что:
а) если а > b и с > d, то а - d > b - с;
б) если а < b и с < d, то а - d < b - с;
в) если а < b и с > d, то а - с < b - d.
*размещая тексты в комментариях ниже, вы автоматически соглашаетесь с пользовательским соглашением