Упр.1108 ГДЗ Никольский Потапов 7 класс (Алгебра)
Решение #1
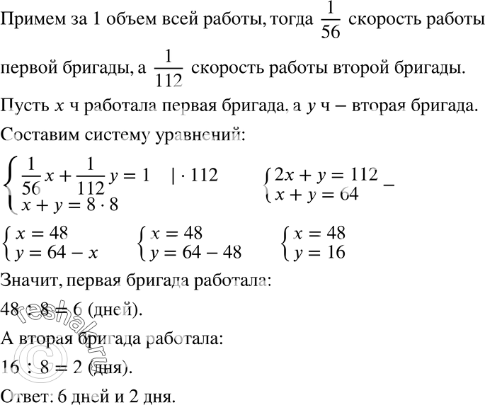
Решение #2

Рассмотрим вариант решения задания из учебника Никольский, Потапов 7 класс, Просвещение:
1108 Первая бригада может выполнить задание за 56 ч, а вторая — за 112 ч. Мастер рассчитал, что работу можно организовать так: сначала над выполнением задания несколько дней будет работать первая бригада, а затем — вторая. При этом задание будет выполнено за 8 дней. Сколько дней должна работать каждая бригада? Считайте рабочий день по 8 ч.
*размещая тексты в комментариях ниже, вы автоматически соглашаетесь с пользовательским соглашением