Упр.1060 ГДЗ Никольский Потапов 9 класс (Алгебра)

Решение #1

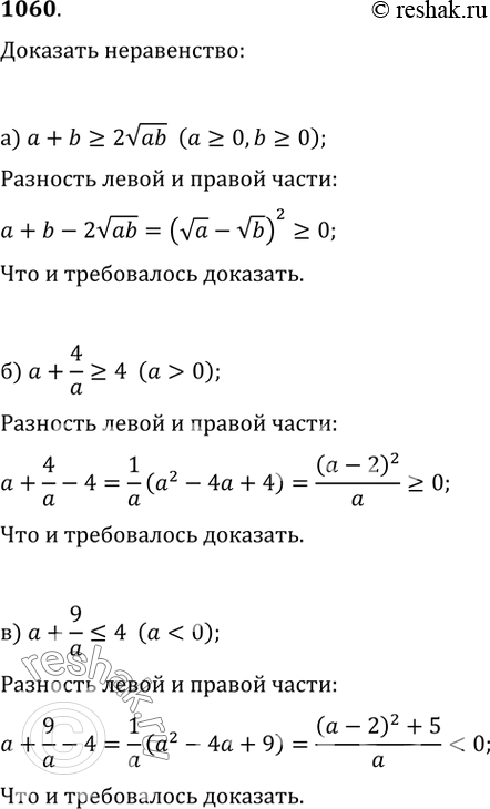
Изображение 1060. Докажите неравенство:а) a+b?2v(ab) (a?0, b?0);   б) a+4/a?4 (a>0);в) a+9/a?4 (a0);д) 9a+4/a?12 (a>0);   е) 25a+16/a?40...
Дополнительное изображение

Рассмотрим вариант решения задания из учебника Никольский, Потапов 9 класс, Просвещение:
1060. Докажите неравенство:
а) a+b?2v(ab) (a?0, b?0); б) a+4/a?4 (a>0);
в) a+9/a?4 (a<0); г) 4a+1/a?4 (a>0);
д) 9a+4/a?12 (a>0); е) 25a+16/a?40 (a>0).
*Цитирирование задания со ссылкой на учебник производится исключительно в учебных целях для лучшего понимания разбора решения задания.
*размещая тексты в комментариях ниже, вы автоматически соглашаетесь с пользовательским соглашением