Упр.105 ГДЗ Дорофеев Суворова 7 класс (Алгебра)
Решение #1

Рассмотрим вариант решения задания из учебника Дорофеев, Суворова, Бунимович 10-11 класс, Просвещение:
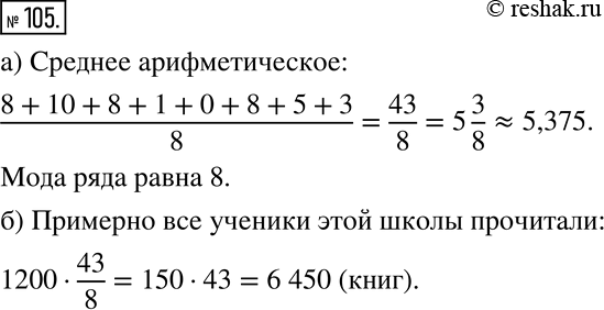
105 Столбчатая диаграмма, изображённая на рисунке 1.13, показывает, сколько книг прочитал каждый из ребят за летние каникулы
а) Найдите среднее арифметическое и моду этого ряда данных.
б) Оцените по этим данным, какое приблизительно количество книг прочитали за лето все ученики этой школы, если всего их 1200 человек.
*размещая тексты в комментариях ниже, вы автоматически соглашаетесь с пользовательским соглашением