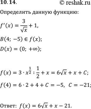
Упр.10.14 ГДЗ Мерзляк 11 класс Углубленный уровень (Алгебра)
Решение #1

Рассмотрим вариант решения задания из учебника Мерзляк, Номировский, Поляков 11 класс, Вентана-Граф, Просвещение:
10.14. Задайте формулой функцию, определённую на промежутке (0; +бесконечность), график которой проходит через точку B(4; -5), если угловой коэффициент касательной, проведённой к этому графику в точке с абсциссой x, равен 3/vx+1.
*размещая тексты в комментариях ниже, вы автоматически соглашаетесь с пользовательским соглашением